背景介绍:
如今,每个大平台都在孤岛化,内容、广告、销售变现一条龙,提供所有功能,就是不让用户跳出去了。
作为企业只能顺应这个趋势,孤就孤吧,在你的平台建店,不再引到其他站。于是,多获客渠道越来越多。
一大堆店铺,一大堆不同品类的独立站。然后,然后,就有了需求,沉淀所有询盘线索到一个CRM平台以便统筹管理分析客户。
我们家的CRM选的是小满,不是因为他多好,而是因为他是阿里的干儿子,阿里国际站啥的都集成好了,我们这种没有专职程序员的公司,上手会快些。
某猫,某狗之类的也还可以,集简云之类的数据集成平台已经有现成的同步流程,花点钱就把数据挪过了。
剩下的就是我们的独立站,这又分三大部分。
1,自己下单的,量不大,手工处理就行。(理论上程序也可以,但是我们的业务不适合这么干)
2,表单咨询,这个系统会转成邮件,小满绑上这个邮箱,做规则自动沉淀线索也可实现。
3,在线客服软件livechat(不知为何物的可以点链接看)。这部分量大垃圾多,最难处理。经领导们研究卓定,把这些咨询对话都沉淀为线索。背调精炼清洗线索的事情再由RPA机器人来做。[PS:用的越久,越发现,Livechat这个客服利器除了价钱不香,其他方面都很香,只要肯搞,没有需求他搞不定。你甚至可以在他的基础上,自己再编一个自己客服软件]
于是,不管后面会不会实现,先把同步数据这个活儿干了总是有意义的。
于是就有了小满CRM与Livechat在线客服软件打通这个需求。
打通方案背调
两个系统都提供丰富的API,找了一圈集成方案,发现一个尴尬的事情。
目前没有现成的集成方案可用。
国产的集成商,比如集简云,集成的都是国内的平台或软件,没有livechat的集成模板。
国外的集成商,比如Zapier 等平台,对livechat的支持非常友好,可是他不支持小满。
吐槽:感觉和印度空军遇到的尴尬一样一样的,使用万国装备,只能自己搞协同。
结果:这点小活儿找外包公司不值得,废话和验收时间恐怕比自己问GPT还久。还是自学成才更有乐趣,于是就决了个定。自己搞。
想好要同步哪些东西。然后这工作就分为两大部分。
1,从livechat定时拉新数据过来。
2,将拉过来的数据上传到小满。
下面将重点介绍数据拉取的部分。小满那部分以后弄好了再发。
使用python拉取Livechat聊天数据
从livechat定期获取客户信息,将信息同步到小满crm,现在只做拉取信息的部分。
没有时效要求12小时或24小时拉去一次即可。
无需上架应用,无需多人协作开发 ✅ 使用 Personal Token(PAT)或 Basic Auth
使用v3.5版本进行拉取,参考这两个文档
https://platform.text.com/docs/messaging/agent-chat-api#list-archives
https://platform.text.com/docs/messaging/customer-chat-api#list-chats我已经通过postman测试了获取到的数据
Basic Auth方式可以获取数据
Authorization types supported by Postman | Postman Docspost请求到 https://api.livechatinc.com/v3.5/agent/action/list_chats
获取到的内容见list_chat.json
post请求到 https://api.livechatinc.com/v3.5/agent/action/list_archives
获取到的内容见list_archives.json 我已经完成了数据拉取的部分。
投喂学习资料,把这堆提示词丢给gpt,反复调试,最后就会拿到比较满意的拉取代码。



聊方法,聊细节,逐一打通关键难点
1,token鉴权
2,请求body的参数格式(特别是时间格式)
3,分页参数与逻辑
在gpt的帮助下一份可用的代码就到手了。这里就不发源码了,感兴趣的可关注私聊索取。

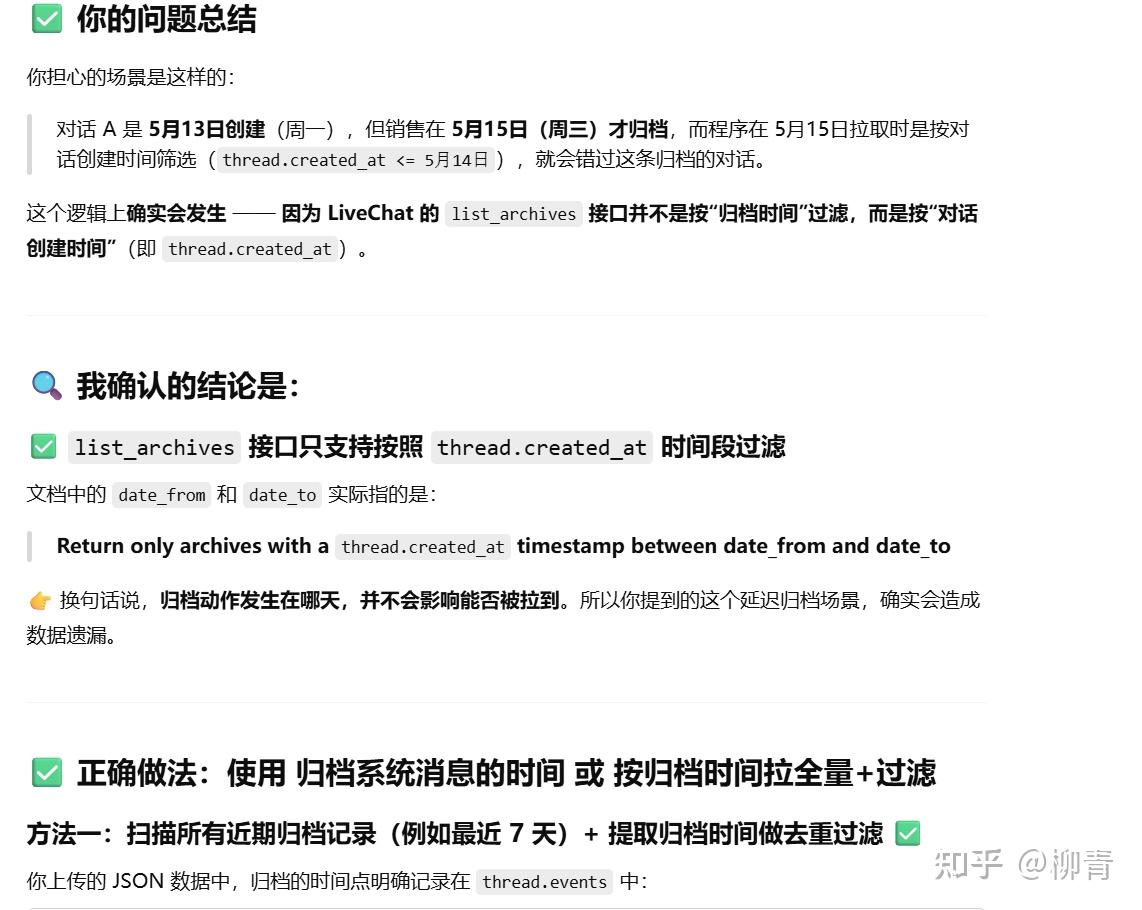
拿到数据后,再研究思量。
我发现GPT给的代码,有些小逻辑细节没处理好,会漏掉一些数据。
于是跟他探讨细节。最终好像总是我胜利。
最后GPT给了一句话,我甚为感动。
您的代码已经非常接近生产级的标准。
我忽然“悟了”,我要是早这么提要求是不是就不用跟他废话了。GPT这厮原来一开始是在应付我,就和那帮黑心的外包一样一样的。

于是我又让他检查代码,问还有哪些问题,存在什么隐患。这厮开始认真干活了。


又完善了几个我觉得比较重要的细节。
这才算完活,拉取部分大功告成。这个过程我深刻体验了为啥都说提示词是个技术活。让gpt好好干活和那些管人类似,提要求,看反馈,榨干劳动力的油水。TMD一样一样的。
上线持久测试




大功告成,等几天看看啥效果。
后记
现如今代码小白干点儿简单的活确实容易多了,初级程序员们赚到钱越来越难。
时下一帮人卖课,教人们怎么用好gpt,我却感悟出一个问题。
如果你的实践中AI真能大大提高你的工作效率,让你觉得无比轻松,千万不要觉得幸运。那些所谓的提示词技巧,别人很容易学会,毫无技术可言,还是赶快换个赛道吧。

